Le retour du moteur V4 chez Honda se précise avec un modèle mythique aujourd’hui disparu
La mode est aux moteurs V4 chez les constructeurs japonais. Après le V4 Yamaha destiné à la MotoGP de Fabio Quartararo, Honda pourrait prochainement relancer un V4, cette fois sur une moto de série. Le retour de la VFR est même évoqué.

Présent dans le catalogue Honda pendant près de 40 ans de 1982 à 2020, le moteur V4 pourrait bientôt faire son grand retour.
Évoqué depuis plusieurs années maintenant, de nouveaux documents issus de dépôts de brevets réalisés par Honda viennent confirmer que le retour d’une motorisation V4 dans la gamme Honda est toujours d’actualité. Et cette fois, il ne s’agit pas de simples croquis d’ébauches : ils révèlent des avancées et informations techniques concrètes.
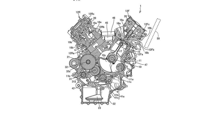
Les documents décrivent un moteur compact avec un intérieur repensé pour réduire les pertes par frottement et simplifier la fabrication. Honda détaille la lubrification par de petits réservoirs internes alimentant les composants clés. Une solution qui permet de réduire directement le poids et le coût.
Un V4 dans une moto Honda de série ? Cela semble se rapprocher

L’aspect le plus frappant est sans aucun doute le système de refroidissement. Honda propose de canaliser le flux à l’intérieur du V et de privilégier les cylindres arrière, toujours plus sollicités. C’est précisément le genre de détails absent des moteurs expérimentaux, mais présent dans les projets visant une réelle viabilité.
Les schémas révèlent aussi une architecture plus ouverte, proche de 90 degrés, avec un axe d’équilibrage bien défini, et une transmission finale par chaîne.
Déposés en 2024 et rendus publics récemment, les brevets déposés par Honda laissent penser que si le projet est bel et bien toujours en développement, il n’est pas encore finalisé. Il faudra donc encore attendre un peu avant de découvrir une gamme de motos équipées de ce V4 de nouvelle génération.














Déposer un commentaire
Alerte de modération
Les données que vous renseignez dans ce formulaire sont traitées par GROUPE LA CENTRALE en qualité de responsable de traitement.
Les données obligatoires sont celles signalées par un astérisque dans ce formulaire.
Ces données sont utilisées à des fins de :
Vous disposez d’un droit d’accès, de rectification, d’effacement de ces données, d’un droit de limitation du traitement, d’un droit d’opposition, du droit à la portabilité de vos données et du droit d’introduite une réclamation auprès d’une autorité de contrôle (en France, la CNIL).
Pour en savoir plus sur le traitement de vos données : Politique de confidentialité
Alerte de modération